多様で柔軟な働き方 4企画業務型裁量労働制
働く方へ
- 目次
- 企画業務型裁量労働制とは
- 「労使委員会」を設置する
- 「労使委員会」で決議する
- 決議事項 1 企画業務型裁量労働制とは
- 決議事項 2 対象労働者の範囲
- 決議事項 3 1日の労働時間としてみなす時間 (みなし労働時間)
- 決議事項 4 対象労働者の労働時間の状況に応じて実施する健康・福祉確保措置の具体的内容
- 決議事項 5 対象労働者からの苦情処理のために実施する措置の具体的内容
- 決議事項 6 制度の適用に当たって労働者本人の同意を得なければならないこと
- 決議事項 7 制度の適用に労働者が同意をしなかった場合に不利益な取り扱いをしてはならないこと
- 決議事項 8 制度の適用に関する同意の撤回の手続き
- 決議事項 9 対象労働者に適用される賃金・評価制度を変更する場合に、労使委員会に、当該変更内容の説明を行うこと
- 決議事項 10 労使委員会の決議の有効期間
- 決議事項 11 労働時間の状況、健康・福祉確保措置の実施状況、苦情処理措置の実施状況、同意および同意の撤回の労働者ごとの記録を決議の有効期間中およびその期間満了後3年間保存すること
- -1 個別の労働契約や就業規則等の整備
- -2 所轄労働基準監督署長に決議届を届け出る
- 労働者本人の同意を得る
- 制度を実施する
- 決議の有効期間の満了
企画業務型裁量労働制とは
「企画業務型裁量労働制」とは、事業の運営に関する事項についての企画、立案、調査および分析の業務であって、業務の性質上、これを適切に遂行するには、その遂行の方法を大幅に労働者の裁量に委ねる必要があるため、業務遂行の手段や時間配分の決定等に関し使用者が具体的な指示をしないこととする業務等について労使委員会で決議し、労働基準監督署長に決議の届出を行い、労働者を実際にその業務に就かせた場合、労使委員会の決議であらかじめ定めた時間労働したものとみなす制度(労基法第38条の4)です。
企画業務型裁量労働制をご理解頂くためには
企画業務型裁量労働制については、その要件や届出等について、どの時点で何をしなければならないかを理解しておくことが必要です。
制度が複雑なので、まず、大きな流れを頭において頂いた上で、各要件をご理解いただく方が理解しやすいと思います。
労使の紛争が起こる契機となるのもこの要件をそれぞれが十分理解していなかったことが原因ということもあります。
そこで、企画業務型裁量労働制の導入の流れとその要件等をまとめた図(以下「導入要件図」)を作成しましたので、この図をご覧になりながらそれぞれのチェックポイントを見て頂きたいと思います。
指針のご確認
企画業務型裁量労働制については、「労働基準法第38 条の4の規定により同項第1号の業務に従事する労働者の適正な労働条件の確保を図るための指針」(平成11年労働省告示第149号、令和5年厚生労働省告示第115号により改正、以下「指針」)が出ています。
この指針は、企画業務型裁量労働制の実施に関し、使用者及び労働者等並びに労使委員会の委員が留意すべき事項等を定めたもので、対象業務等や各要件についても詳細に書かれています。制度の理解を進めていくためにも、是非、ご確認願います。

青字の部分は、2023年に改正が行われ、2024年4月より施行されている改正労基則・改正告示について解説している箇所です。
労使委員会を設置する
(1)労使委員会とは
「労使委員会」は、賃金、労働時間その他の労働条件に関する事項を調査審議し、事業主に対して意見を述べ、使用者及び労働者を代表する者が構成員となっているものです。
企画業務型裁量労働制を導入する際は、対象となる事業場において労使委員会を設置して、必要な事項を決議する必要があります。「労使委員会」は、企画業務型裁量労働制が規定された1998年(平成10年)の労基法改正でその条文(第38条の4)の中に持ち込まれたものです。ここでは、労使協定ではなく、労使委員会という労使の組織が設置され、そこでの決議という制度になっています。
(2)労使委員会の実効性の向上のための労基則改正
- ① 過半数労働組合・過半数代表者による委員の指名は使用者の意向に基づくものであってはならないこと(改正労基則第24条の2の4第1項)
- ② 同委員の事務の円滑な遂行のために使用者は必要な配慮を行わなければならないこと(同条第7項、指針第4の6)
- ③ 労使委員会の適合要件として一定の運営事項を掲げた規程が定められていること(同条第4項)
(3)労使委員会に求められる役割(指針第4の1)
労使委員会に求められる役割は、以下の点であり、委員は、労使委員会がこうした役割を担うことに留意することが必要です。
- ① 企画業務型裁量労働制が制度の趣旨に沿って実施されるよう、賃金、労働時間その他の各事業場における労働条件に関する事項を調査審議し、告示の内容に適合するように労基法第38条の4第1項各号に掲げる事項を決議すること
- ② 決議の有効期間中も、定期的に制度の実施状況に関する情報を把握し、対象労働者の働き方や処遇が制度の趣旨に沿ったものとなっているかを調査審議し、必要に応じて、運用の改善を図ることや決議の内容について見直しを行うこと
(4)労使委員会に先立つ話し合いと注意点(指針第4の2)
「指針」では、対象事業場の使用者及び労働者の過半数を代表する者(以下「過半数代表者」)又は労働組合は、労基法第38条の4第1項により労使委員会が設置されるに先立ち、設置に係る日程、手順、使用者による一定の便宜の供与がなされる場合にあってはその在り方等について十分に話し合い、定めておくことが望ましい。
その際、委員の半数について同条第2項第1号に規定する指名(以下「委員指名」という。)の手続を経なければならないことにかんがみ、同号の手続を適切に実施できるようにする観点から話合いがなされることが望ましい。特に、同号に規定する労働者の過半数で組織する労働組合がない場合において、使用者は、過半数代表者が必要な手続を円滑に実施できるよう十分に話し合い、必要な配慮を行うことが適当である。」(指針第4の2)とされています。
この箇所で、特に注意すべきは「なお、過半数代表者が適正に選出されていない場合や監督又は管理の地位にある者について委員指名が行われている場合は当該労使委員会による決議は無効であり、過半数代表者は則第6条の2第1項各号に該当するよう適正に選出されている必要がある。また、労使を代表する委員それぞれ1名計2名で構成される委員会は労使委員会として認められない。」(指針第4の2)との点です。
労働者側の過半数代表者についての適格性や適正な手続きについては、それがないと、決議が無効になったり、労使委員会として認められなくなったりすることもあり、それは、企画業務型裁量労働制の要件が欠けるということになります。そうすると、企画業務型裁量労働制の法第4章の労働時間に関する規定の適用に当たっての労働時間のみなしの効果は生じなくなり、原則に戻って労基法の規定が適用になって、多くの場合には労働時間や割増賃金に関する法違反となる可能性がありますので、労使委員会の設立手続きや委員の構成にも注意が必要です。
(5)労使委員会の運営規程 (労基則第24条の2の4)
労使委員会の要件として、労基則第 24 条の2の4では、労使委員会の招集、定足数、議事その他労使委員会の運営について必要な事項に関する規程 (以下、「運営規程」)が定められていること、使用者は運営規程の作成又は変更について労使委員会の同意を得なければならないこと等が規定されています。
この運営規程では、以下の項目を規定すべきものとされています。
運営規程で規定しなければならない事項
-
①労使委員会の招集に関する事項
- (ⅰ)定例として予定されている委員会の開催に関すること
- (ⅱ)必要に応じて開催される委員会の開催に関すること
- ②労使委員会の定足数に関する事項
- (ⅰ)全委員にかかる定足数
- (ⅱ)労使各側を代表する委員ごとに一定割合又は一定数以上の出席を必要とすること
- ③労使委員会の議事に関する事項
- (ⅰ)議長の選出に関すること
- (ⅱ)決議の方法に関すること
- ④対象労働者に適用される賃金・評価制度の内容の使用者からの説明に関する事項
- (ⅰ)労使委員会に対して説明を行う賃金・評価制度の項目
- (ⅱ)労使委員会に対する説明を決議の前に行うこと
例)対象労働者に適用される賃金・評価制度のうち、人事評価の決定方法および評価と連動した企画業務型裁量労働制の特別手当や基本給等の設置について、決議を行うための初回の調査審議において労使委員会に対して説明を行うこと
- ⑤制度の趣旨に沿った適正な運用の確保に関する事項
- (ⅰ)制度の実施状況の把握の頻度や方法
例)企画業務型裁量労働制の対象労働者に対して人事部が実施する社内サーベイにおいて業務量や業務における裁量の程度等を調査した結果などを労使委員会が参照し、その内容を調査審議するための労使委員会を開催することを定め、それらの頻度として6か月以内ごとに1回等とすること
- ⑥開催頻度を6か月以内ごとに1回とすること
- ⑦その他労使委員会の運営について必要な事項
- (ⅰ)使用者が労使委員会に対し開示すべき情報の範囲、開示手続および開示が行われる労使委員会の開催時期
- (ⅱ)労働組合や労働条件に関する事項を調査審議する労使協議機関がある場合には、それらと協議の上、労使委員会の調査審議事項の範囲についての定め
- (ⅲ)労使委員会が労使協定に代えて決議を行うことができる規定の範囲についての定め
- 労使委員会 運営規程例
-

出所:厚生労働省「企画業務型裁量労働制の解説」
(6)労使委員会の議事録の保存(労基則第24条の2の4第2項)
議事録は、労使委員会の開催の都度作成し、その開催の日(決議が行われた会議の議事録にあっては決議の有効期間の満了の日)から起算して3年問保存しなければならないとされています。
(7)労使委員会の議事録の労働者に対する周知(労基則第24条の2の4第3項)
労使委員会の議事録の労働者に対する周知は、次のいずれかの方法により行わなければならないとされています。
- ① 常時各作業場の見やすい場所へ掲示し、又は備え付けること。
- ② 書面を労働者に交付すること。
「書面」には、印刷物及び複写した書面も含まれるものであること。 - ③ 磁気テープ、磁気ディスクその他これらに準ずる物に記録し、かつ、各作業場に労働者が当該記録の内容を常時確認できる機器を設置すること。
(8)労使委員会に対する使用者による情報の開示(指針第4の5)
使用者が労使委員会に対し開示することが望ましいとされる情報は、以下のとおりです。
- ① 対象労働者に適用される評価制度及び賃金制度
- ② 企画業務型裁量労働制が適用されることとなった場合における対象業務の具体的内容
- ③ 当該対象事業場の属する企業等における労働者の賃金水準(労働者への賃金・手当の支給状況を含む)
- ④ 対象労働者の勤務状況およびこれに応じて講じた対象労働者の健康・福祉確保措置の実施状況
- ⑤ 対象労働者からの苦情の内容およびその処理状況等苦情処理措置の実施状況
- ⑥ 対象労働者に適用される賃金・評価制度の運用状況(対象労働者への賃金・手当の支給状況や評価結果等をいう)
- ⑦ 労使委員会の開催状況
*留意事項
対象労働者からの苦情の内容およびその処理状況や対象労働者に適用される賃金・評価制度の運用状況を労使委員会に開示するに当たっては、賃金額等について一定の幅を持たせて開示すること、当該労働者の値が非適用労働者と比べてどの程度多いか、もしくは少ないかという相対値を示すこと、または本人の同意を得て上記と同様のものを開示することが考えられますが、開示方法については、労使で協議の上決定するなど、個人が特定できないようプライバシーの保護に十分留意することが必要です。
労使委員会で決議する
(1)委員の5分の4以上の多数による決議
労使委員会では、「労使委員会で決議すべき項目」の決議事項について、委員の5分の4以上の多数により決議することが必要とされています(労基法第38条の4第1項)。
なお、「指針」では、運営規程において、定足数に関する事項を規定するに当たっては、労使委員会が決議をする場合の委員の5分の4以上の多数による議決とは、労使委員会に出席した委員の5分の4以上の多数による議決で足りるものであることにかんがみ、全委員に係る定足数のほか、労使を代表する委員それぞれについて一定割合又は一定数以上の出席を必要とし、これらを満たさない場合には議決できないことを定めることが適当である。」(指針第4の4)としていることに注意する必要があります。
(2)労使委員会で決議しなければならない事項

出所:厚生労働省「企画業務型裁量労働制の解説」
決議事項 1 制度の対象とする業務
(労基法第38条の4第1項第1号 指針第3の1)
(ⅰ)対象業務の要件
以下の①~④までの要件を全て満たした業務が、対象業務となり得る業務となります。
- ① 事業の運営に関する事項についての業務であること
例えば対象事業場の属する企業等に係る事業の運営に影響を及ぼすもの、事業場独自の事業戦略に関するものなどをいい、対象事業場における事業の実施に関する事項が直ちにこれに該当するものではありません。
- 対象業務に該当するか否かの例
-

出所:厚生労働省「企画業務型裁量労働制の解説」
- ② 企画、立案、調査及び分析の業務であること
「企画」、「立案」、「調査」及び「分析」という相互に関連し合う作業を組み合わせて行うことを内容とする業務をいい、ここでいう「業務」とは、部署が所掌する業務ではなく、個々の労働者が使用者に遂行を命じられた業務をいいます。したがって、対象事業場に設けられた企画部、調査課等の「企画」、「立案」、「調査」又は「分析」に対応する語句をその名称に含む部署において行われる業務の全てが直ちに「企画、立案、調査及び分析の業務」に該当するものではありません。 - ③ 当該業務の性質上これを適切に遂行するにはその業務遂行の方法を大幅に労働者の裁量に委ねる必要がある業務であること
使用者が主観的にその必要があると判断しその遂行方法を大幅に労働者に委ねている業務をいうものではなく、当該業務の性質に照らし客観的にその必要性があることが必要です。 - ④ 当該業務の遂行の手段及び時間配分の決定等に関し、使用者が具体的な指示をしないこととする業務であること
当該業務の遂行に当たり、その内容である「企画」、「立案」、「調査」及び「分析」という相互に関連し合う作業をいつ、どのように行うか等についての広範な裁量が、労働者に認められている業務をいいます。
したがって、日常的に使用者の具体的な指示の下に行われる業務や、あらかじめ使用者が示す業務の遂行方法等についての詳細な手順に即して遂行することを指示されている業務は、これに該当しません。
また、「時間配分の決定」には始業及び終業の時刻の決定も含まれるため、使用者から始業又は終業の時刻を指示されている業務も、これに該当しません。
(ⅱ)留意事項(指針第3の1)
- (イ)対象業務は、上記①~④のいずれにも該当するものであることが必要であり、その全部又は一部に該当しない業務を労使委員会において対象業務として決議したとしても、当該業務に従事する労働者に関し、企画業務型裁量労働制の法第4章の労働時間に関する規定の適用に当たっての労働時間のみなしの効果は生じないものであることに、労使委員会の委員は留意することが必要です。
- (ロ)対象業務について(ⅰ)④において「使用者が具体的な指示をしない」とされることに関し、企画業務型裁量労働制が適用されている場合であっても、業務の遂行の手段及び時間配分の決定等以外については、使用者は、労働者に対し必要な指示をすることについて制限を受けないものです。したがって、委員は、対象業務について決議するに当たり、使用者が労働者に対し業務の開始時に当該業務の目的、目標、期限等の基本的事項を指示することや、中途において経過の報告を受けつつこれらの基本的事項について所要の変更の指示をすることは可能であることに留意することが必要です。
また、企画業務型裁量労働制の実施に当たっては、これらの指示が的確になされることが重要です。このため、使用者は、業務量が過大である場合や期限の設定が不適切である場合には、労働者から時間配分の決定に関する裁量が事実上失われることがあることに留意するとともに、労働者の上司に対し、これらの基本的事項を適正に設定し、指示を的確に行うよう必要な管理者教育を行うことが適当であることに留意することが必要です。なお、使用者及び委員は、労働者から時間配分の決定等に関する裁量が失われたと認められる場合には、企画業務型裁量労働制の法第4章の 労働時間に関する規定の適用に当たっての労働時間のみなしの効果は生じないものであることに留意することが必要です。
- 対象業務となり得るか否かの例
-

出所:厚生労働省「企画業務型裁量労働制の解説」
決議事項 2 対象労働者の範囲
(労基法第38条の4第1項第2号 指針第3の2)
(ⅰ)対象業務の要件
対象労働者(労基法第38条の4第1項第2号の「対象業務を適切に遂行するための知識経験等を有する労働者」であって使用者が対象業務に就かせる者)は、対象業務に常態として従事していることが原則です。
「対象業務を適切に遂行するために必要となる具体的な知識、経験等を有する労働者」の範囲については、対象業務ごとに異なり得るものであり、このため、対象労働者となり得る者の範囲を特定するために必要な職務経験年数、職能資格等の具体的な基準を明らかにすることが必要です。
(ⅱ)留意点
- (イ)労使委員会において、対象労働者となり得る者の範囲について決議するに当たって、委員は、客観的にみて対象業務を適切に遂行するための知識、経験等を有しない労働者を含めて決議した場合使用者が当該知識、経験等を有しない労働者を対象業務に就かせても企画業務型裁量労働制の労基法第4章の労働時間に関する規定の適用に当たっての労働時間のみなしの効果は生じないものであることに留意することが必要です。
例えば、大学の学部を卒業した労働者であって全く職務経験がないものは、客観的にみて対象労働者に該当し得ず、少なくとも3年ないし5年程度の職務経験を経た上で、対象業務を適切に遂行するための知識、経験等を有する労働者であるかどうかの判断の対象となり得るものであることに留意する必要があります。 - (ロ)労使委員会において、対象労働者となり得る者の範囲について決議するに当たっては、当該者が対象業務を適切に遂行するための知識、経験等を有する労働者であるかの判断に資するよう、使用者は、労使委員会に対し、当該事業場の属する企業等における労働者の賃金水準(労働者への賃金・手当の支給状況を含む。)を示すことが望ましいです。
決議事項 3 1日の労働時間としてみなす時間 (みなし労働時間)
(労基法第38条の4第1項第3号 指針第3の3)
(ⅰ)みなし労働時間の要件
- (イ)「みなし労働時間」(労基法第38条の4第1項第3号の「対象業務に従事する前号に掲げる労働者の範囲に属する労働者の労働時間として算定される時間」)については、労基法第4章の規定の適用に係る1日についての対象労働者の労働時間数として、具体的に定められたものであることが必要です。
- (ロ)1週間単位や、1か月単位の時間を決議することはできません。
- (ハ)労使委員会において、みなし労働時間について決議するに当たっては、委員は、対象業務の内容並びに対象労働者に適用される評価制度及びこれに対応する賃金制度を考慮して適切な水準のものとなるよう決議することとし、対象労働者の相応の処遇を確保することが必要です。
(ⅱ)留意点
- (イ)労使委員会において、みなし労働時間について決議するに当たっては、委員は、対象業務の内容を十分検討するとともに、対象労働者に適用される評価制度及びこれに対応する賃金制度について使用者から十分な説明を受け、それらの内容を十分理解した上で、適切な水準のものとなるよう決議することが必要です。
- (ロ)当該事業場における所定労働時間をみなし労働時間として決議するような場合において、使用者及び委員は、所定労働時間相当働いたとしても明らかに処理できない分量の業務を与えながら相応の処遇を確保しないといったことは、制度の趣旨を没却するものであり、不適当です。
- (ハ)みなし労働時間は、企画業務型裁量労働制を適用する上で、必ずしも実労働時間と一致させなければならないものではありません。
例えば、各事業場における「所定労働時間」や「所定労働時間に一定の時間を加えた時間」をみなし労働時間とすること等は可能ですが、その場合にも、対象労働者への特別の手当の支給や、対象労働者の基本給の引き上げなどを行い、相応の処遇を確保することが必要です。
決議事項 4 対象労働者の労働時間の状況に応じて実施する健康・福祉確保 措置の具体的内容
(労基法第38条の4第1項第4号 指針第3の4)
(ⅰ)労働時間の把握義務と健康・福祉確保措置
-
(イ)労働時間の把握義務
「健康・福祉確保措置」を決議で定めるところにより使用者が講ずることについては、次のいずれにも該当する内容のものであることが必要です。- ① 企画業務型労働制においても労働安全衛生法第66条の8の3等により、労働時間の状況の把握が義務つけられており、いかなる時間帯にどの程度の時間、労務を提供し得る状態にあったかを把握する必要があります。その方法は、タイムカードによる記録、パーソナルコンピュータ等の電子計算機の使用時間の記録等の客観的な方法その他の適切なものであることが必要であり、対象事業場の実態に応じて適当な方法を具体的に明らかにしていることが必要であること。
- ② ①により把握した労働時間の状況に基づいて、対象労働者の勤務状況(労働時間を含む。)に応じ、使用者がいかなる健康・福祉確保措置をどのように講ずるかを明確にするものであること。
- 勤務状況
-
- 「 勤務状況 」とは何か
- 労働安全衛生法第66条の8の3により把握することが義務付けられている 「 労働時間の状況 」に加え、 深夜や休日における労働の回数その他の対象労働者における労働の負荷の強度を総じて指すものです。
- 各健康 ・ 福祉確保措置中の「 把握した労働時間 」については、どのように把握すればよいか
- 事前に労使で協議の上決定していれば、①各事業場において把握した労働時間の状況 、 ②実労働時間を把握している各事業場においては把握した実労働時間のいずれの方法で把握することとしても差し支えありません。
出所:厚生労働省「企画業務型裁量労働制の解説」
-
(ロ)健康・福祉確保措置
労使委員会において決議し、使用者が講ずる健康・福祉確保措置としては次のものが適切です。
健康・福祉確保措置を決議するに当たっては、長時間労働の抑制や休日確保を図るための各事業場の対象労働者全員を対象とする措置として①~④までに掲げる措置の中から一つ以上を実施し、かつ、勤務状況や健康状態の改善を図るための個々の対象労働者の状況に応じて講ずる措置として⑤~⑩に掲げる措置の中から一つ以上を実施することが望ましいです。このうち特に、把握した対象労働者の勤務状況およびその健康状態を踏まえ、労働者の健康確保をはかる上で、③の措置を実施することが望ましいです。

出所:厚生労働省「企画業務型裁量労働制の解説」
(ⅱ)留意点
- (イ)対象労働者については、業務の遂行の方法を大幅に労働者の裁量にゆだね、使用者が具体的な指示をしないこととなるが、使用者は、このために当該対象労働者について、労働者の生命、身体及び健康を危険から保護すべき義務(いわゆる安全配慮義務)を免れるものではないことに留意することが必要です。
- (ロ)使用者は、対象労働者の勤務状況を把握する際、対象労働者からの健康状態についての申告、健康状態についての上司による定期的なヒアリング等に基づき、対象労働者の健康状態を把握することが望ましいです。このため、委員は、健康・福祉確保措置を講ずる前提として、使用者が対象労働者の勤務状況と併せてその健康状態を把握することを決議に含めることが望ましいです。
- (ハ)使用者及び委員は、把握した対象労働者の勤務状況及びその健康状態を踏まえ、(ⅰ)ロ3の措置を決議することが望ましいです。
- (ⅰ)ロ3の措置
-

出所:厚生労働省「企画業務型裁量労働制の解説」
- (ニ)使用者が健康・福祉確保措置実施した結果を踏まえ、特定の対象労働者には労基法第38条の4第1項の規定を適用しないこととする場合における、当該規定を適用しないこととした後の配置及び処遇又はその決定方法について、委員は、あらかじめ決議で定めておくことが望ましいです。
- (ホ)使用者は、(ⅰ)ロに例示した措置のほかに、対象労働者が創造的な能力を継続的に発揮し得る環境を整備する観点から、例えば、自己啓発のための特別な休暇の付与等対象労働者の能力開発を促進する措置を講ずることが望ましいです。このため、委員は、使用者が対象労働者の能力開発を促進する措置を講ずることを決議に含めることが望ましいです。
決議事項 5 対象労働者からの苦情処理のために実施する措置の具体的内容
(労基法第38条の4第1項第5号 指針第3の5)
(ⅰ)苦情処理措置の具体的内容
「苦情処理措置」については、苦情の申出の窓口及び担当者、取り扱う苦情の範囲、処理の手順・方法等その具体的内容を明らかにするものであることが必要です
(ⅱ)留意点
- (イ)労使委員会において、苦情処理措置について決議するに当たり、委員は、使用者や人事担当者以外の者を申出の窓口とすること等の工夫により、対象労働者が苦情を申し出やすい仕組みとすることが適当です。
また、取り扱う苦情の範囲については、委員は、企画業務型裁量労働制の実施に関する苦情のみならず、対象労働者に適用される評価制度及びこれに対応する賃金制度等企画業務型裁量労働制に付随する事項に関する苦情も含むものとすることが適当です。 - (ロ)苦情処理措置として、労使委員会が対象事業場において実施されている苦情処理制度を利用することを決議した場合には、使用者は、対象労働者にその旨を周知するとともに、当該実施されている苦情処理制度が企画業務型裁量労働制の運用の実態に応じて機能するよう配慮することが適当です。
- (ハ)使用者及び委員は、労使委員会が苦情の申出の窓口としての役割を担うこと等により、委員が苦情の内容を確実に把握できるようにすることや、苦情には至らない運用上の問題点についても幅広く相談できる体制を整備することが望ましいです。
- (ニ)既に企業内に苦情処理システムをお持ちの企業については、例えば、そのようなシステムで企画業務型裁量労働制に関する苦情処理を併せて行うことを対象労働者に周知するとともに、当該システムが企画業務型裁量労働制の運用の実態に応じて機能するよう配慮することが求められます。
決議事項 6 制度の適用に当たって労働者本人の同意を得なければならないこと
(労基法第38条の4第1項第6号 指針第3の6)
(ⅰ)労働者の同意の要件
労基法第38条の4第1項第6号により、使用者が同項の規定により労働者を対象業務に就かせたときは同項第3号に掲げる時間労働したものとみなすことについての当該労働者の同意は、労働者ごとに、かつ、決議の有効期間ごとに得られるものであることが必要です。
(ⅱ)留意点
- (イ)労基法第38条の4第1項第6号に規定する事項に関し決議するに当たり、委員は、①対象業務の内容を始めとする決議の内容等当該事業場における企画業務型裁量労働制の制度の概要、②企画業務型裁量労働制の適用を受けることに同意した場合に適用される評価制度及びこれに対応する賃金制度の内容並びに同意しなかった場合の配置及び処遇について、使用者が労働者に対し、明示した上で説明して当該労働者の同意を得ることとすることを決議で定めることが適当です。
また、十分な説明がなされなかったこと等により、当該同意が労働者の自由な意思に基づいてされたものとは認められない場合には、企画業務型裁量労働制の法第4章の労働時間に関する規定の適用に当たっての労働時間のみなしの効果は生じないこととなる場合があることに留意することが必要です。 - (ロ)委員は、企画業務型裁量労働制の適用を受けることについての労働者の同意については、書面によること等その手続を決議において具体的に定めることが適当です。
- (ハ)使用者は、企画業務型裁量労働制の適用を受けることについての労働者の同意を得るに当たって、苦情の申出先、申出方法等を書面で明示する等、5(ⅰ)苦情処理措置の具体的内容を対象労働者に説明することが適当です。
決議事項 7 制度の適用に当たって労働者本人の同意を得なければならないこと
(労基法第38条の4第1項第6号 指針第3の6)
(ⅰ)同意をしなかった場合の不利益取り扱いをしないことの決議
制度の適用に同意をしなかった労働者に対して解雇その他不利益な取り扱い(※)をしてはならないことを決議しなければなりません。
(※)その他不利益な取り扱いは、賃金の減額、降格等の労働条件についての不利益な取り扱いが考えられます。
- (イ)企画業務型裁量労働制の適用を受けることに同意しなかった場合の配置および処遇は、そのことを理由として不利益に取り扱うものであってはなりません。
- (ロ)不利益取り扱いに当たるか否かについては、個別の事情に応じて判断されますが、あらかじめ労働契約(個別の労働契約や就業規則等)の内容として、対象労働者と非対象労働者の等級とそれに基づく賃金額や、対象労働者のみ支給対象の手当が定められている場合には、同意をしなかった場合の労働条件は当該労働契約の内容に基づき決定されるものであるため、その内容が明らかに合理性のないものでない限り、同意をしなかったことを理由とする不利益取り扱いには当たりません。
決議事項 8 制度の適用に関する同意の撤回の手続き
(労基法第38条の4第1項第7号、労基則第24条の2の3第3項第1号 指針第3の7)
(ⅰ)対象労働者の同意の撤回に関する手続
- (イ)決議に際し、撤回の申出先となる部署及び担当者、撤回の申出の方法等その具体的内容を明らかにすることが必要です。
- (ロ)使用者は、同意を撤回した場合の配置及び処遇について、同意を撤回した労働者をそのことを理由として不利益に取り扱う(※)ものではあってはなりません。
(※)解雇、賃金の減額、降格等の労働条件についての不利益な取り扱いが考えられます。
(ⅱ)留意点
- (イ)対象労働者が同意を撤回した場合の撤回後の配置及び処遇又はその決定方法について、あらかじめ決議で定めておくことが 望ましいです。
- (ロ)同意の撤回に関する手続は、同意の撤回が可能であることを前提として定める必要があり、決議において同意の撤回は認めない旨を定めることはできません。
決議事項 9 対象労働者に適用される賃金・評価制度を変更する場合、労使委員会に、当該変更内容の説明を行うこと
(労基法第38条の4第1項第7号、労基則第24条の2の3第3項第2号指針第3の7)
(ⅰ)使用者は、対象労働者に適用される賃金・評価制度を変更する場合にあっては、労使委員会に対し、当該変更 の内容について説明を行うことを決議しなければなりません。
(ⅱ)留意点
- 使用者は、対象労働者に適用される賃金・評価制度を変更しようとする場合、労使委員会に対し、事前に当該変更の内容について説明を行うことが適当です。事前に説明を行うことが困難な場合であっても、変更後遅滞なく、その内容について説明を行うことが適当です。
決議事項 10 労使委員会の決議の有効期間
(労基法第38条の4第1項第7号、労基則第24条の2の3第3項第3号 指針第3の7)
(ⅰ)決議には、有効期間を定めなければなりません。
(ⅱ)留意点
使用者は、
- (イ)決議の有効期間は、3年以内とすることが望ましいです。
- (ロ)また、自動更新をする旨を決議することは認められません。決議の有効期間の満了に当たっては、再び決議する必要があります。
- (ハ)決議を行った時点では予見し得なかった事情の変化に対応するため、委員の半数以上から決議の変更等のための労使委員会の開催の申出があった場合は、有効期間の中途であっても決議の変更等のための調査審議を行うものとすることを決議において定めることが適当です。
- (ニ)委員の半数以上からの申出があった場合に限らず、制度の実施状況等について定期的に調査審議するために必要がある場合(例えば、対象労働者から制度の運用に関する苦情があった場合など)には、労使委員会を開催することが必要です。
協定事項 11 労働時間の状況、健康・福祉確保措置の実施状況、苦情処理措置の実施状況、同意および同意の撤回の労働者ごとの記録を決議の有効
(労基法第38条の4第1項第7号、労基則第24条の2の3第3項第4号及び71条 指針第3の7)
使用者は、以下に関する労働者ごとの記録を決議の有効期間中およびその期間満了後3年間保存することを決議し、作成・保存しなければなりません。
- ①対象労働者の労働時間の状況
- ②対象労働者の健康・福祉確保措置の実施状況
- ③対象労働者からの苦情処理に関する措置の実施状況
- ④同意および同意の撤回
(ⅰ)作成および保存方法は書面のみならず、電磁的記録(コンピューター等の電子機器等で作成するデータ)の作成および保存も可能です。
- 決議例
-

出所:厚生労働省「企画業務型裁量労働制の解説」
-1 個別の労働契約や就業規則等の整備
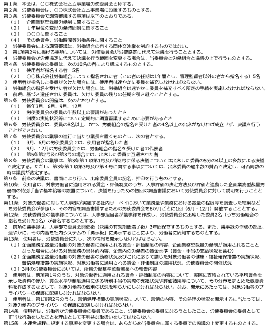
裁量労働制を労働者に適用するためには労働契約上の根拠が必要であるため、労使委員会の決議とは別に、個別の労働契約や就業規則等に裁量労働制に関する規定を定める必要があります。そのため、個々の労働者に裁量労働制を適用する前(労働者本人から同意を取得する前)には裁量労働制に関する規定を定めることが必要です。
一般的には、就業規則に定めることが多いです。就業規則で対応される場合は、以下の「就業規則の規定例」も参考にしてください。なお、就業規則による場合は、就業規則は事業場で周知する必要があります。また、常時10人以上の労働者を使用する事業場において、就業規則の作成・変更をした場合は、過半数組合があればその労働組合、過半数組合がなければ労働者の過半数を代表する者から意見を聴取した上で、その意見書を添えて所轄労働基準監督署に届け出る必要があります(後記3-2の決議届と一緒に対応することが考えられる)。
- 企画業務型裁量労働制に関する就業規則の規定例
-

-2 所轄労働基準監督署長に決議届を届け出る
(労基法第38条の4第1項、改正労基則24条の2の3第1項)
上記要件2により決議した労使委員会の決議は、様式第13号の2 により 所轄の労働基準監督署長に届け出る必要があります企画業務型裁量労働制に関する決議の記入例参照)。そして、届出は効力発生要件です。
使用者が決議を届け出ることが、企画業務型裁量労働制の導入要件ですのでこれを欠くと、企画業務型裁量労働制の法律上の効果を得ることはできません。
- 企画業務型裁量労働制に関する決議の記入例
-

出所:厚生労働省「企画業務型裁量労働制の解説」
労働者本人の同意を得る
(労基法第38条の4第1項、改正労基則第24条の2の2第3項)
(1)労働者本人の同意
労働者に企画業務型裁量労働制を適用するために、使用者は、決議に従い、当該労働者本人の同意を得なければなりません。
同意をしなかった労働者に対して、使用者は解雇その他不利益な取り扱いをしてはなりません。(※)その他不利益な取り扱いは、賃金の減額、降格等の労働条件についての不利益な取り扱いが考えられます。
(2)同意を得る手順

出所:厚生労働省「企画業務型裁量労働制の解説」
(3)留意点
- (ⅰ)就業規則による包括的な同意は、「個別の同意」に当たりません。
- (ⅱ)企画業務型裁量労働制の適用を受けることについての労働者本人の同意については、口頭のみではなく、書面や電磁的記録など確実な方法で取得することが適切です。 また、同意に関する労働者ごとの記録は決議の有効期間中およびその満了後3年間保存する必要があります。
- (ⅲ)企画業務型裁量労働制の同意取得に際しての制度の概要等の説明についても、労働者が自身に適用される制度内容等を十分に理解、納得した上で同意を行うことが必要であり、口頭のみではなく、書面や電磁的記録を用いる方法により説明することが適切です。また、書面や電磁的記録で制度の概要等を明示するのみでは足らず、それに加えて労働者が制度の概要等を理解できるような説明を行うことが必要であり、質疑応答ができるような形で説明を行うようにしてください。
- 本人同意を得るに当たって労働者に明示する書面のイメージ
-

出所:厚生労働省「企画業務型裁量労働制の解説」
- 制度の適用に関する同意書面のイメージ
-

出所:厚生労働省「企画業務型裁量労働制の解説」
- 同意の撤回書面のイメージ
-

出所:厚生労働省「企画業務型裁量労働制の解説」
制度を実施する
(1)制度の法的効果
対象労働者を対象業務に就かせ、企画業務型裁量労働型を適用することにより、対象労働者については、「実際の労働時間と関係なく、決議で定めた時間労働したものとみなす」効果が発生します。法定労働時間を超えてみなし労働時間を設定する場合には、36協定を締結する必要があります。また、みなし労働時間のうち法定労働時間を超えている部分については、割増賃金の支払いが必要になります。
(2)休日労働・深夜労働
なお、労働基準法第35条の休日労働に関する規定および労働基準法第37条の深夜時間帯の労働に関する規定は企画業務型裁量労働制によって労働時間を算定する場合にも適用され、対象労働者が休日および深夜労働をした場合には、みなし労働時間ではなく、実際に働いた時間に応じて割増賃金を支払わなければなりません。また、労働基準法第34条の休憩や労働基準法第39条の年次有給休暇などの規定も適用されます。
(3)使用者の措置義務
使用者は、健康・福祉確保措置や苦情処理措置の実施、記録の保存など、決議で定めた措置を実施しなければなりません。
(4)対象労働者は、同意を撤回することができます
(5)裁量労働制適用労働者に対する労働安全衛生法の措置について
- (ⅰ)面接指導の実施―対象労働者に対する面接指導(義務)
事業者は、1週間当たりの労働時間のうち40時間を超える時間が月80時間を超えた労働者に対し、労働者本人の申し出があった場合には、医師による面接指導を実施しなければなりません(安衛法第66条の8、安衛則第52条の2)。 - (ⅱ)産業医に対する健康管理等に必要な情報提供
事業者は、①対象労働者に対する面接指導実施後の措置または講じようとする措置の内容に関する情報、②1週間当たりの健康管理時間が40時間を超えた場合におけるその超えた時間が1か月当たり80時間を超えた労働者の氏名および当該労働者に係る当該超えた時間に関する情報について、産業医に対して、情報提供しなければなりません(安衛則第14条の2)。
(6)制度の実施
実際に対象労働者を対象業務に就かせる場合には、今まで、説明してきた下記事項を実行することになります。
- ①対象業務の遂行の手段や時間配分の決定等に関し、使用者が対象労働者に具体的な指示をしない →決議事項1
- ②対象業務の内容等を踏まえて適切な水準のみなし労働時間を設定し、手当や基本給など相応の処遇を確保する →決議事項2
- ③対象労働者健康・福祉確保措置を実施する →決議事項4
- ④対象労働者の苦情処理措置を実施すること →決議事項5
- ⑤同意をしなかった労働者や同意の撤回をした労働者に不利益な取り扱いをしない →決議事項7
- ⑥労働時間の状況、健康・福祉確保措置の実施状況、苦情処理措置の実施状況、同意及び同意の撤回の労働者ごとの記録を作成し、決議の有効期間中およびその期間満了後3年間保存する →決議事項11
- ⑦労使委員会を6か月以内ごとに1回以上開催し、制度の実施状況をモニタリングする
- ⑧対象労働者の労働時間の状況、対象労働者の健康・福祉確保措置の実施状況、同意および同意の撤回の状況を定期的に所轄の労働基準監督署長に報告する。
*企画業務型裁量労働制の報告
(ⅰ)使用者は、決議の有効期間の始期から起算して、初回は6か月以内に1回、その後は1年以内ごとに1回、所轄の労働基準監督署長に報告を行うことが必要です(労基則第24条の2の5)。
報告事項は次のとおりです。
- ①対象労働者の労働時間の状況
- ②対象労働者の健康・福祉確保措置の実施状況
- ③同意および同意の撤回の状況
(ⅱ)報告に関するQA

出所:厚生労働省「企画業務型裁量労働制の解説」
(ⅲ)企画業務型裁量労働制に関する報告の記入例 参照
- 企画業務型裁量労働制に関する報告の記入例
-

出所:厚生労働省「企画業務型裁量労働制の解説」
決議の有効期間の満了
決議の有効期間は満了すればそれで終了ですが、継続する場合は、また、2 労使委員会で決議する から始めるということになります。